Created by
Created April 28, 2012
Last modified April 28, 2012
Tags No tags.

Summary

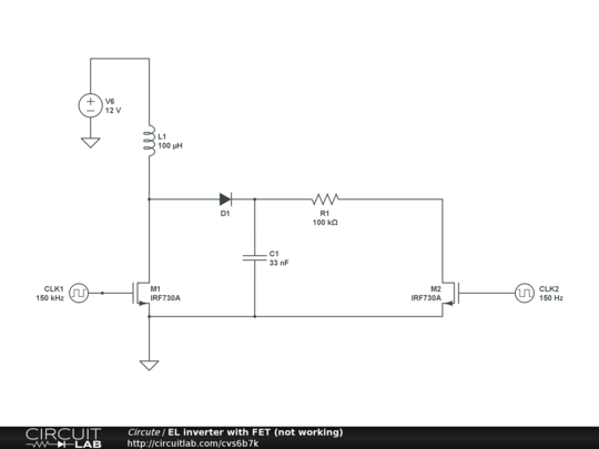
EL inverter from this link:

http://www.nerdkits.com/videos/backlight/

Not yet working though


Description

Not provided.


Comments

EL inverter from this link:

http://www.nerdkits.com/videos/backlight/

Not yet working though

by Circute
April 28, 2012

Leave a Comment

Please sign in or create an account to comment.

Revision History

Only the circuit's creator can access stored revision history.