Created by
Created September 28, 2012
Last modified September 28, 2012
Tags No tags.

Summary

Not provided.


Description

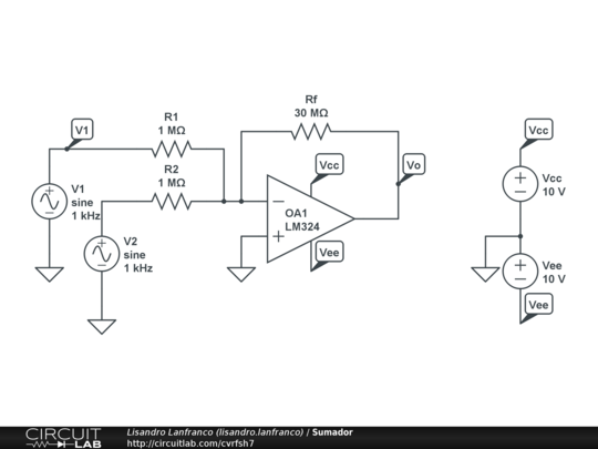
Sumador con amplificadores operacionales realizado para probar Circuit Lab


Comments

No comments yet. Be the first!

Leave a Comment

Adding comments has been disabled for this circuit.

Revision History

Only the circuit's creator can access stored revision history.