Created by
Created March 12, 2012
Last modified March 12, 2012
Tags No tags.

Summary

Not provided.


Description

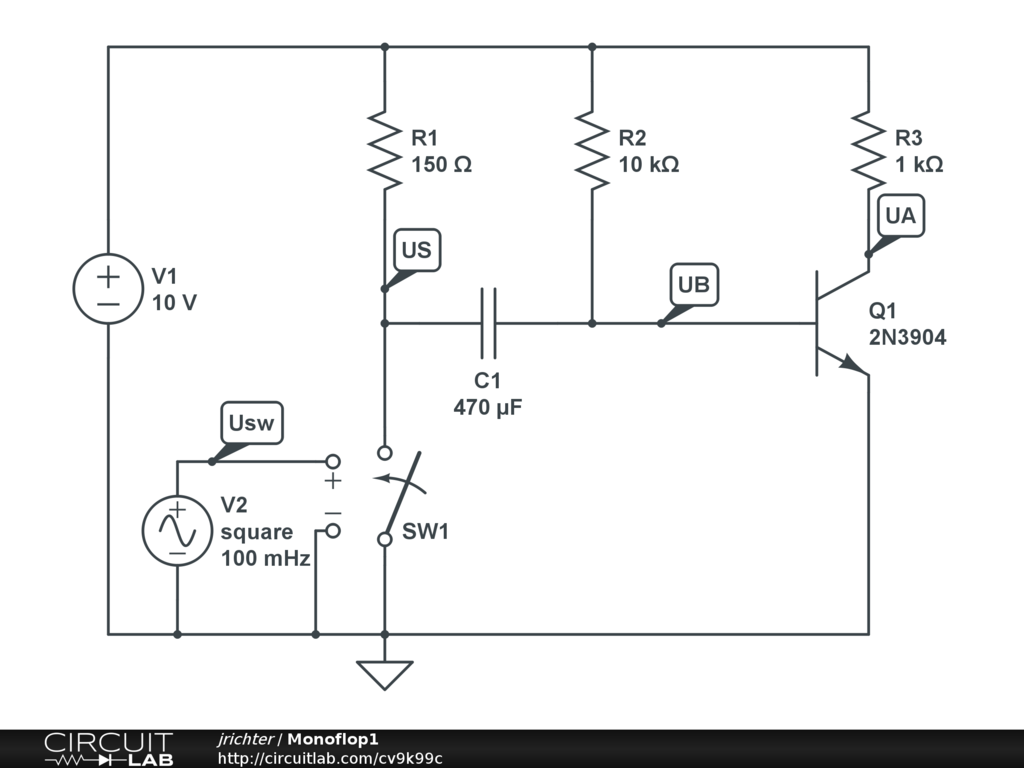
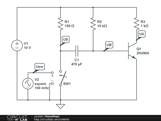
Simple monoflop cirucuit. The output UA goes high for a specified time (dependent n V1, R2, C1), when the switch SW1 is close (controlled by V1)


Comments

No comments yet. Be the first!

Leave a Comment

Please sign in or create an account to comment.

Revision History

Only the circuit's creator can access stored revision history.