Created by
Created September 25, 2016
Last modified October 02, 2016
Tags bridge-rectifier   transformer   zener-diode  

Summary

Not provided.


Description

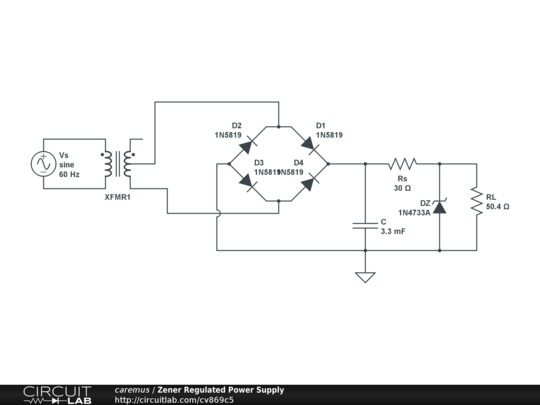
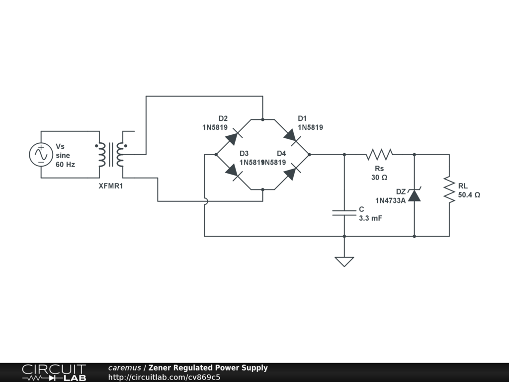
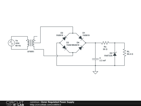
5.2 [V] voltage output under 100 [mA]. Less than 100 [V] across 1N4002 diodes, less than 35 [V] across capacitor.


Comments

No comments yet. Be the first!

Leave a Comment

Please sign in or create an account to comment.

Revision History

Only the circuit's creator can access stored revision history.