Created by
Created May 04, 2013
Last modified May 26, 2013
Tags No tags.

Summary

Not provided.


Description

Not provided.


Comments

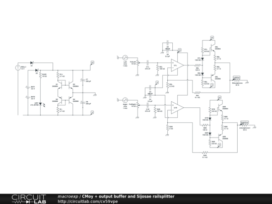
Forgot caps in the power section. The bigger the better, somewhere between 220uf and 470uf should do, any old electrolytic with a voltage rating 16v or above.

by macroexp
May 26, 2013

Leave a Comment

Please sign in or create an account to comment.

Revision History

Only the circuit's creator can access stored revision history.