Created by
Created March 05, 2012
Last modified March 05, 2012
Tags flyback   joule   thief  

Summary

Not provided.


Description

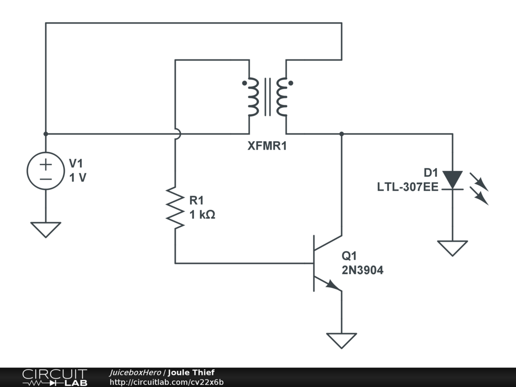
Quick simulation of a very simple self resonant flyback boost power supply, commonly known as the Joule Thief.


Comments

You mean self-regulating, right? This circuit is NOT self-resonant!

by qs
March 10, 2012

Leave a Comment

Please sign in or create an account to comment.

Revision History

Only the circuit's creator can access stored revision history.