Created by
Created September 25, 2012
Last modified September 25, 2012
Tags No tags.

Summary

Not provided.


Description

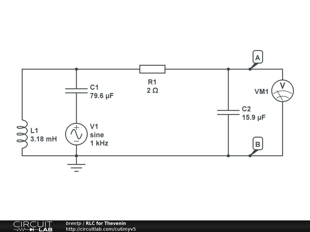
Circuit for Thevenin analysis for EEP2 students (Wintec).

The volt-meter shown does not perform measurements - these are available through the simulation options. Choose 'frequency analysis'. Results are scaled as multiples of the supply voltage (V1 @ 20V pk)


Comments

No comments yet. Be the first!

Leave a Comment

Please sign in or create an account to comment.

Revision History

Only the circuit's creator can access stored revision history.