Created by
Created March 10, 2014
Last modified March 18, 2014
Tags power-switch   relay   switch  

Summary

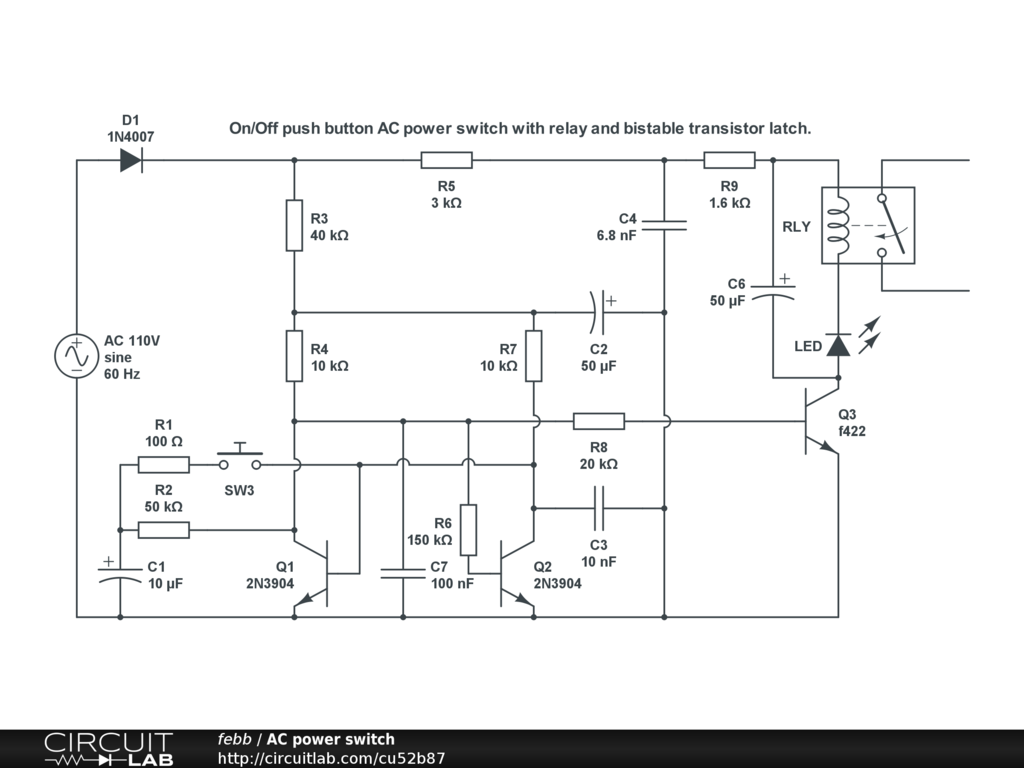
AC Power On/Off button switch with relay and bistable transistor latch. Minimum power consumption. Start with Off state.


Description

Not provided.


Comments

No comments yet. Be the first!

Leave a Comment

Please sign in or create an account to comment.

Revision History

Only the circuit's creator can access stored revision history.