Created by
Created March 28, 2013
Last modified August 22, 2023
Tags checker   high   logic   low   probe   voltage  

Summary

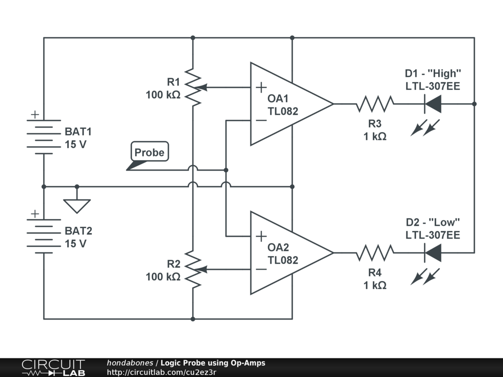
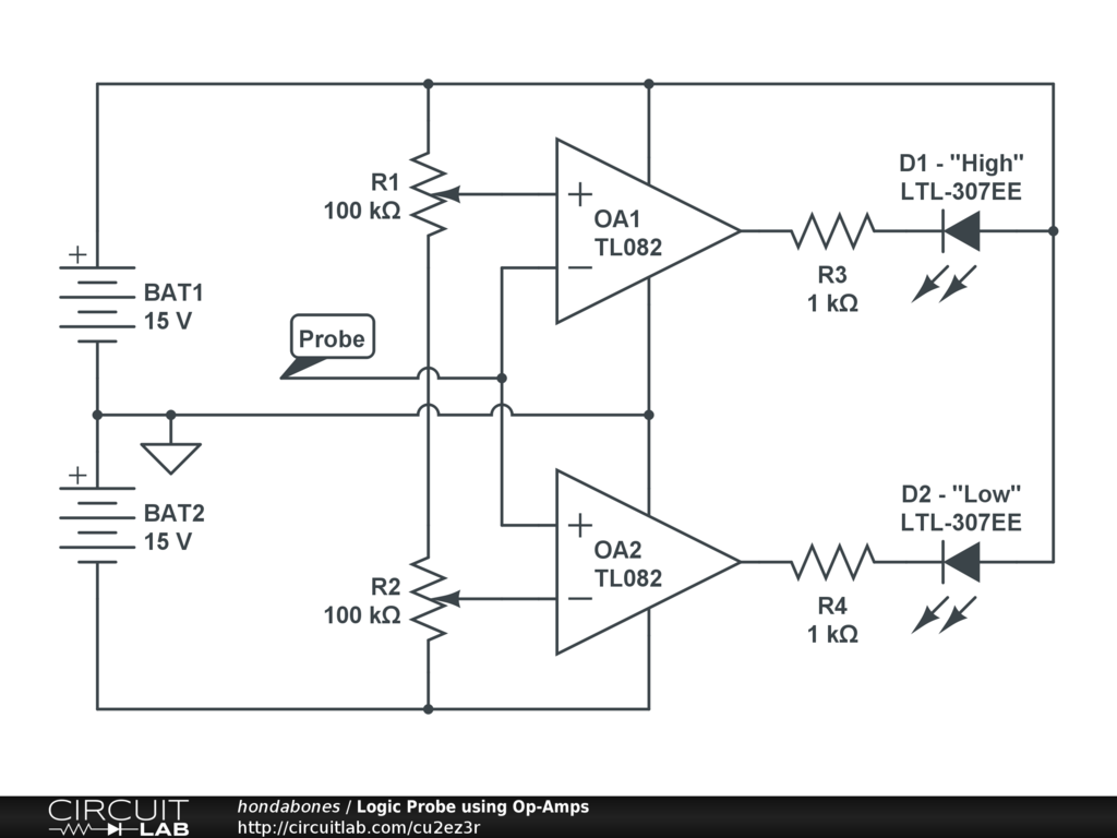
Logic Probe using op-amps for the voltage tester.


Description

R1 and R2 can be used to set up your logic levels. When the probe sees a logic level that makes the negative input of the op-amp more positive than the positive input, it outputs a "low". Lighting the LED.


Comments

No comments yet. Be the first!

Leave a Comment

Please sign in or create an account to comment.

Revision History

Only the circuit's creator can access stored revision history.