Created by
Created March 16, 2012
Last modified April 23, 2012
Tags No tags.

Summary

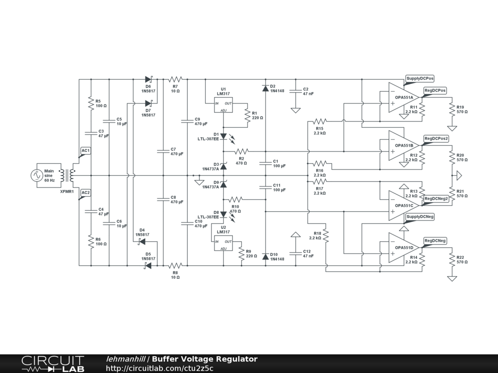
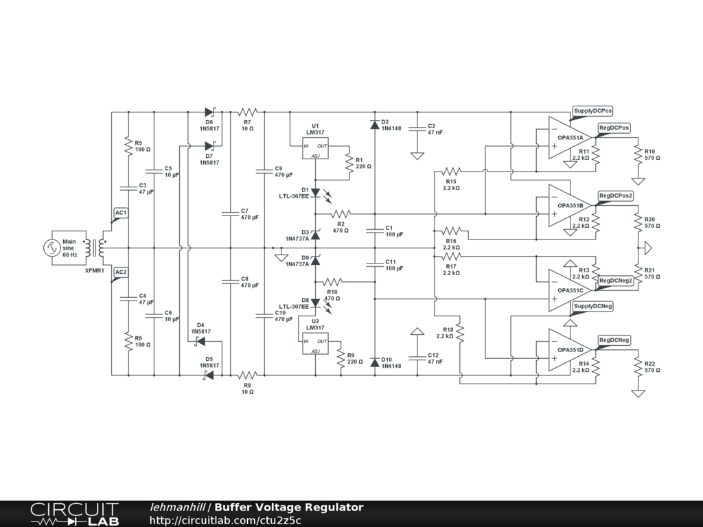
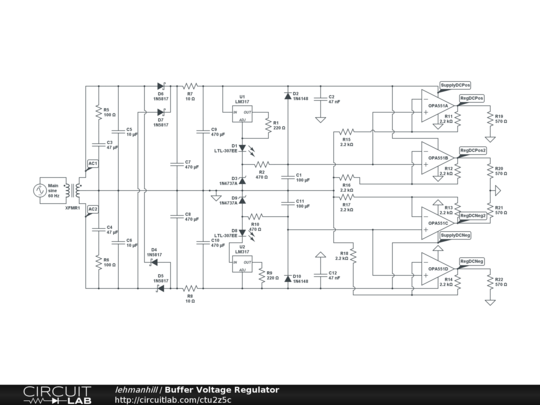
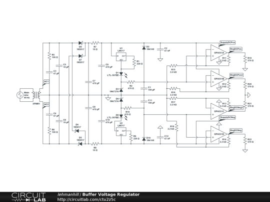
DC voltage regulator designed by Jos van Eijndhoven. Uses LM317 as a constant current source, a zener as a reference voltage, a low pass filter, and an op amp as an output buffer.

Limits;
1. Don't use low ESR capacitors to ground in the load. This will cause the supply op amp to oscillate.
2. Circuit limited by op amp current capability.


Description

Not provided.


Comments

No comments yet. Be the first!

Leave a Comment

Please sign in or create an account to comment.

Revision History

Only the circuit's creator can access stored revision history.