Created by
Created July 09, 2012
Last modified July 09, 2012
Tags No tags.

Summary

Not provided.


Description

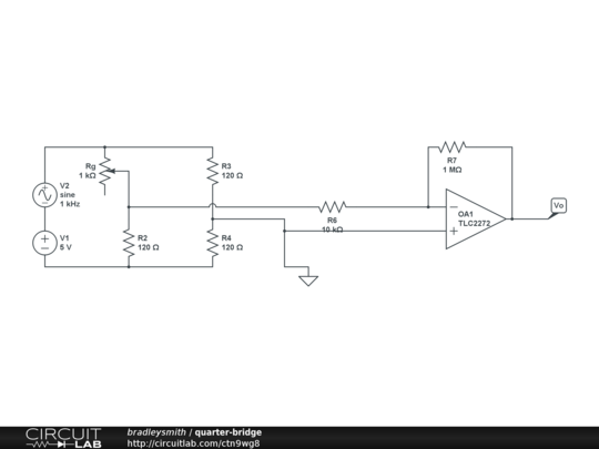
wheatstone bridge circuit showing a 2% change in resistance. For a quarter-bridge strain gauge implementation.


Comments

No comments yet. Be the first!

Leave a Comment

Please sign in or create an account to comment.

Revision History

Only the circuit's creator can access stored revision history.