Created by
Created October 22, 2013
Last modified October 25, 2013
Tags hysteresis  

Summary

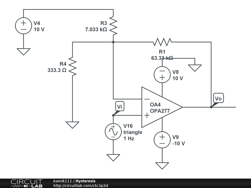
That circuit makes a voltage Vo be 10V when Vi is more then 0.5 and -10V if its less then 0.4 , if we put a temperature sensor LM35 as Vi, and a fan on Vo we will se that fan starts to work at 50 degrees and only shuts down after it passes 40 degrees above, basically that is how works cooller of our computer, it do so because LM35 has a linear form 10mV/ºC


Description

Not provided.


Comments

No comments yet. Be the first!

Leave a Comment

Please sign in or create an account to comment.

Revision History

Only the circuit's creator can access stored revision history.