Created by
Created March 04, 2013
Last modified March 04, 2013
Tags No tags.

Summary

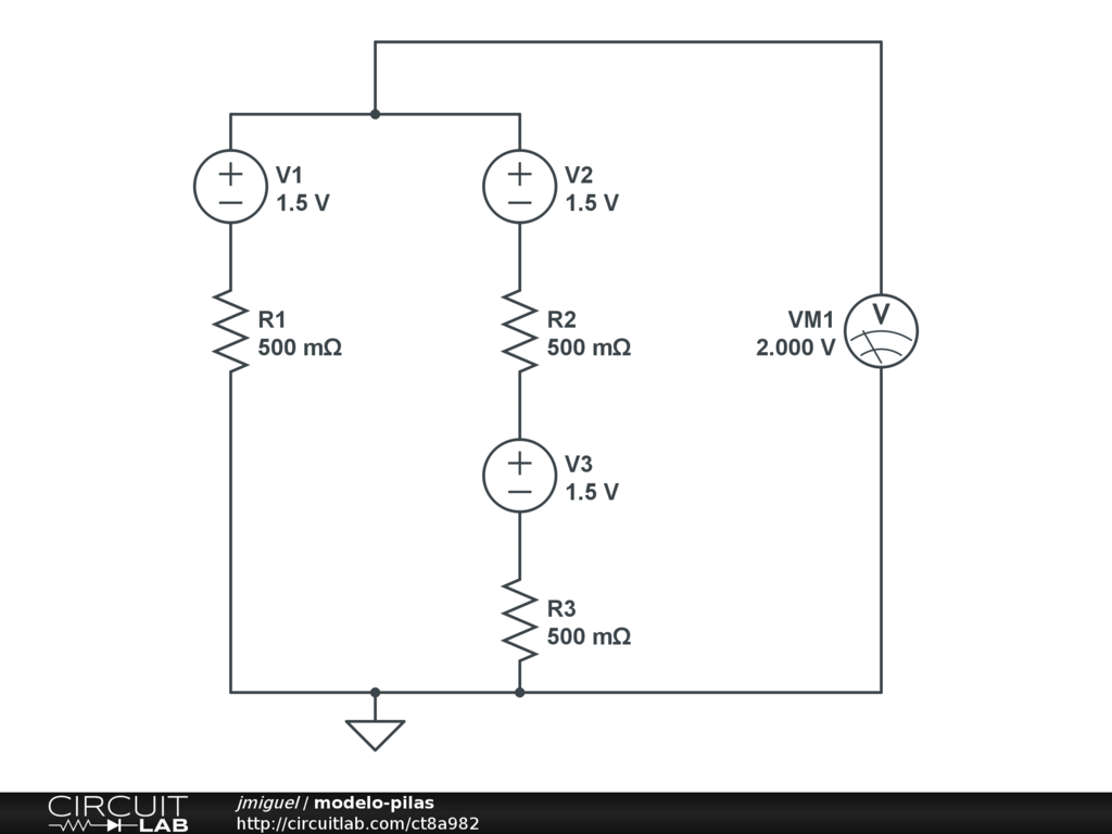
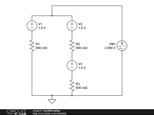
Modelo circuital del circuito propuesto en el ejercicio P2 de la 2ª semana.


Description

El análisis del circuito conduce a un resultado interesante:La tensión en los puntos de medida es independiente de los valores de resistencia interna de las pilas siempre que sean iguales.


Comments

No comments yet. Be the first!

Leave a Comment

Please sign in or create an account to comment.

Revision History

Only the circuit's creator can access stored revision history.