| Created by | |
| Created | June 11, 2013 |
| Last modified | June 15, 2013 |
| Tags | battery-detector |
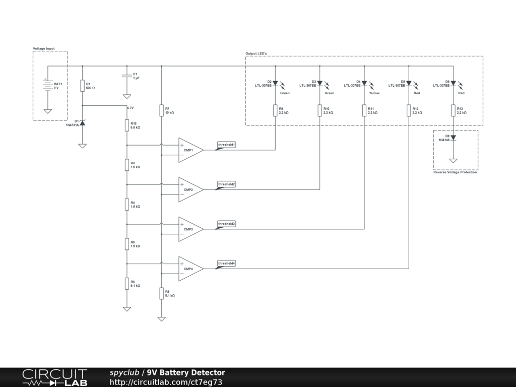
This battery level indicator offers (5) LEDs that light up progressively as the voltage increases
Simulation of circuit found at http://www.electroschematics.com/6868/12v-battery-level-indicator-circuit/
No comments yet. Be the first!
Please sign in or create an account to comment.
Only the circuit's creator can access stored revision history.