Created by
Created December 12, 2015
Last modified December 16, 2015
Tags No tags.

Summary

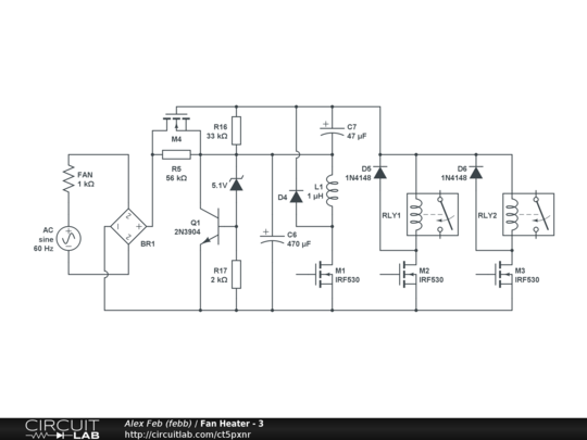
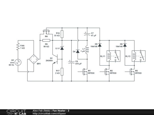
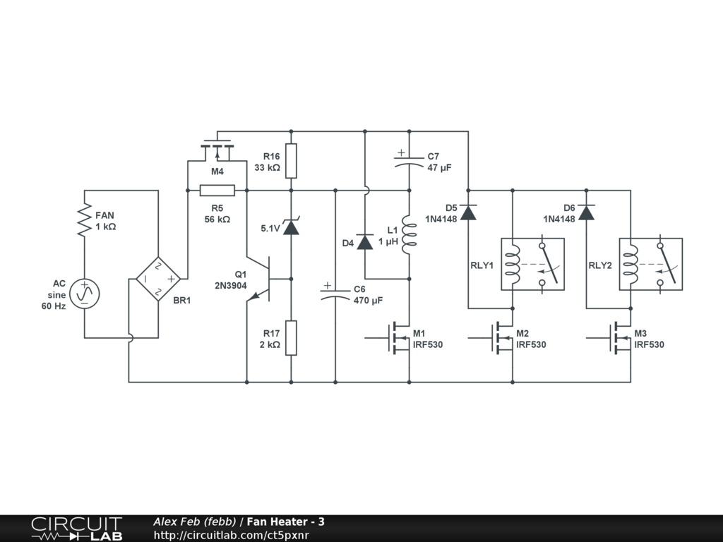
Heater control circuit powered by fan current.


Description

Not provided.


Comments

No comments yet. Be the first!

Leave a Comment

Please sign in or create an account to comment.

Revision History

Only the circuit's creator can access stored revision history.