Created by
Created April 13, 2013
Last modified April 24, 2013
Tags No tags.

Summary

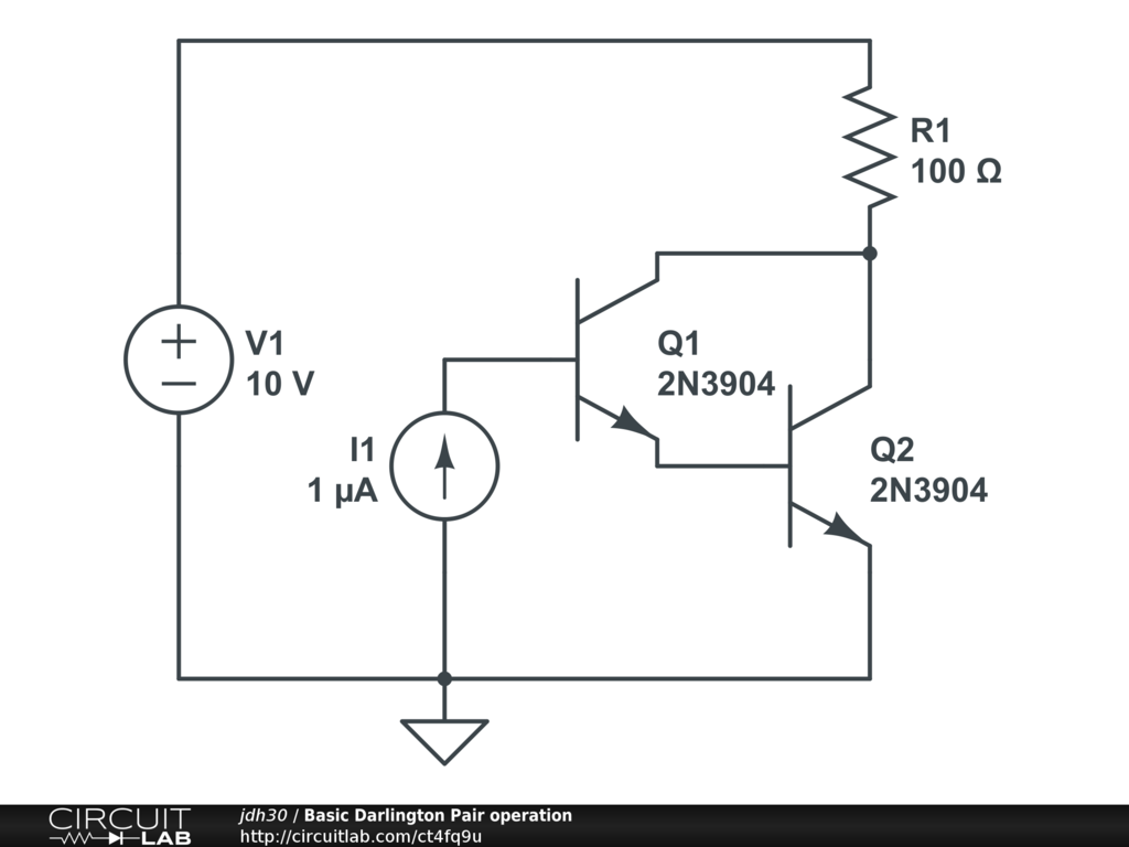
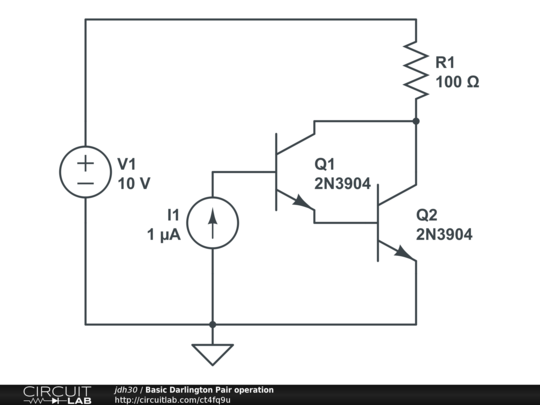
In a darlington pair, two BJTs form a single high-gain current amplifier.


Description

A darlington pair squares the gain of a single transistor. For example, a darlington pair composed of two NPN bipolar junction transistors that each have a gain of 100 will itself have a gain of around 10,000.

Load this project and press F5 to see the collector current increase very quickly as the base current is increased very slowly.


Comments

No comments yet. Be the first!

Leave a Comment

Please sign in or create an account to comment.

Revision History

Only the circuit's creator can access stored revision history.