Created by
Created October 22, 2013
Last modified October 23, 2013
Tags lm358   op-amp   strain-gauge   wheatstone  

Summary

Not provided.


Description

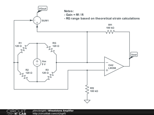
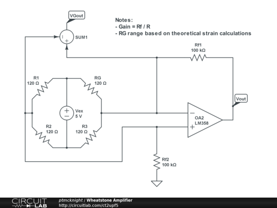
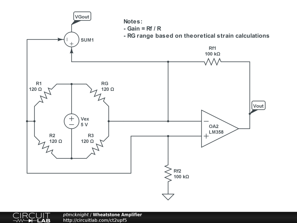
The following circuit is a rough draft of a strain gauge signal amplification circuit. Using the DC Sweep solver, resistor RG can be set to change similar to a loaded strain gauge. The goal is to realize an output of 0-5V for the expected strain during experimentation.


Comments

No comments yet. Be the first!

Leave a Comment

Please sign in or create an account to comment.

Revision History

Only the circuit's creator can access stored revision history.