Created by
Created July 25, 2012
Last modified October 18, 2012
Tags No tags.

Summary

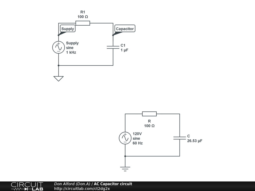
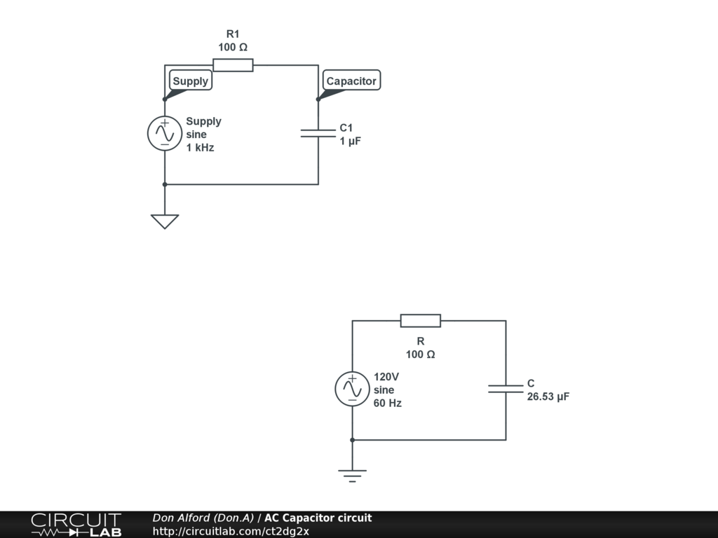
View the AC voltages and the currents flowing in a simple RC circuit to understand phase shift


Description

The user can view voltages and currents, their phase relationship and amplitude and by changing the component values explore the impact on circuit responses.


Comments

No comments yet. Be the first!

Leave a Comment

Please sign in or create an account to comment.

Revision History

Only the circuit's creator can access stored revision history.