Created by
Created May 30, 2013
Last modified May 30, 2013
Tags No tags.

Summary

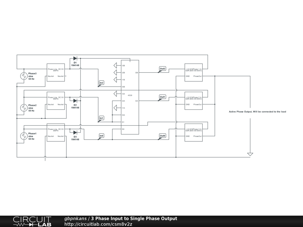
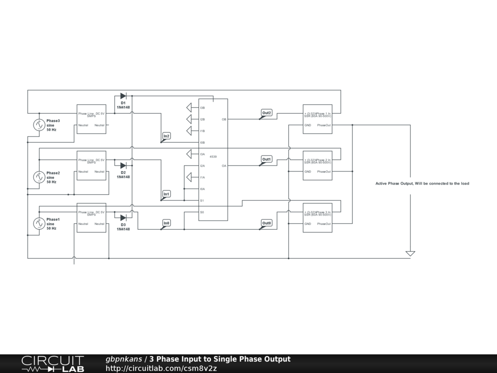
Given a Three Phase Input, Selects one of the active Input to the load.


Description

Not provided.


Comments

No comments yet. Be the first!

Leave a Comment

Please sign in or create an account to comment.

Revision History

Only the circuit's creator can access stored revision history.