Created by
Created December 14, 2012
Last modified December 15, 2012
Tags No tags.

Summary

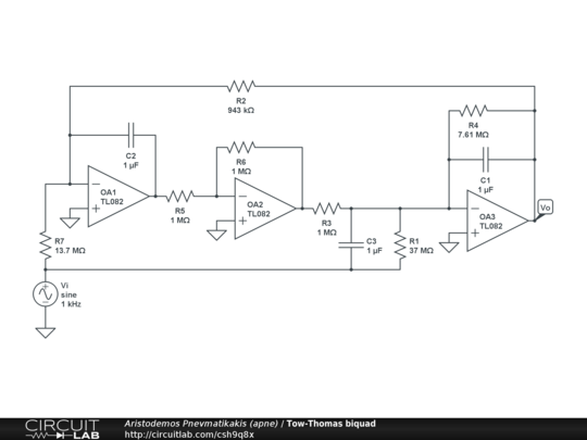
Tow-Thomas biquadratic filter, to be used as second-order-section in larger designs.


Description

Not provided.


Comments

No comments yet. Be the first!

Leave a Comment

Please sign in or create an account to comment.

Revision History

Only the circuit's creator can access stored revision history.