Created by
Created October 28, 2016
Last modified October 28, 2016
Tags No tags.

Summary

Not provided.


Description

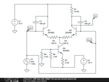
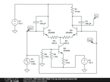
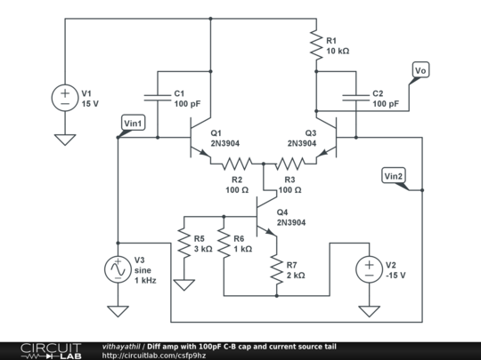
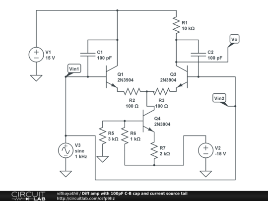
Differential amplifier with current source and capacitors from collector to base to reduce high frequency gain.

Observations:

1 The common mode gain increases with frequency. At 1KHZ, the common mode gain with 100pF capacitors increases by $\approx$ $\times10$ compared with no collector to base capacitors. There is also a phase shift of $\approx 90^o$. As the frequency is decreased to 1HZ, the common mode gain becomes really low, implying the current source resistance is $\gt$ 50M$\Omega$. Also the output is in phase with input.

2 At 1KHZ, the differential gain with 100pF capacitors is 36, compared to the expected 37.5.At 100KHZ the differential gain drops to 31 with the 100pF caps.


Comments

No comments yet. Be the first!

Leave a Comment

Please sign in or create an account to comment.

Revision History

Only the circuit's creator can access stored revision history.