Created by
Created November 25, 2017
Last modified December 04, 2017
Tags No tags.

Summary

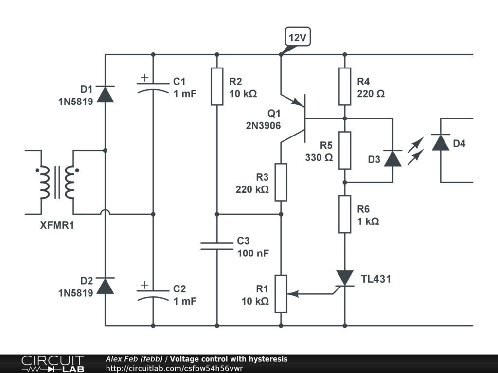
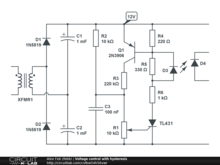
Simple control loop for IR2153 based switch mode power supply. Hysteresis is needed to turn completely ON and OFF IC oscillator. I could not find better way.


Description

Not provided.


Comments

No comments yet. Be the first!

Leave a Comment

Please sign in or create an account to comment.

Revision History

Only the circuit's creator can access stored revision history.