Created by
Created March 22, 2013
Last modified March 25, 2013
Tags No tags.

Summary

Not provided.


Description

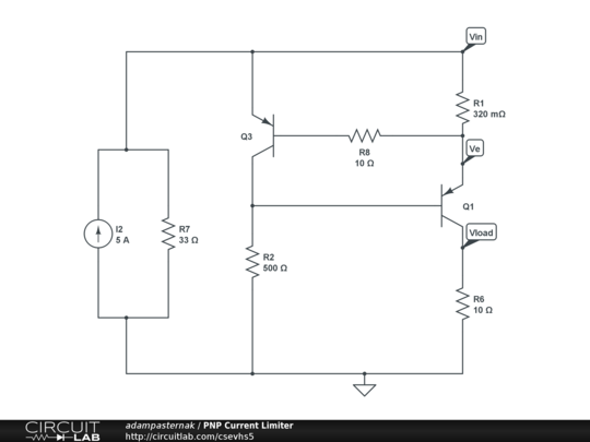
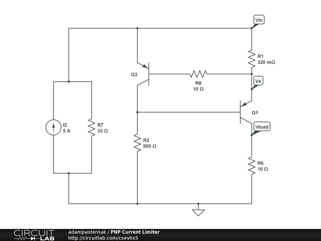
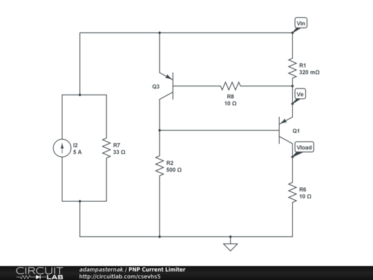
Current limiter circuit. I2 & R5 simulate a DC generator. R1 is a current sense resistor. When Ve reaches about 0.7V, Q3 turns on and limits the current through R6, the load.

The current limit is set by R1. Set R1 = 0.7V / I(load) desired. R6 can be swept to almost any value and the current through it stays relatively unchanged.


Comments

No comments yet. Be the first!

Leave a Comment

Please sign in or create an account to comment.

Revision History

Only the circuit's creator can access stored revision history.