Created by
Created April 25, 2015
Last modified April 25, 2015
Tags No tags.

Summary

Not provided.


Description

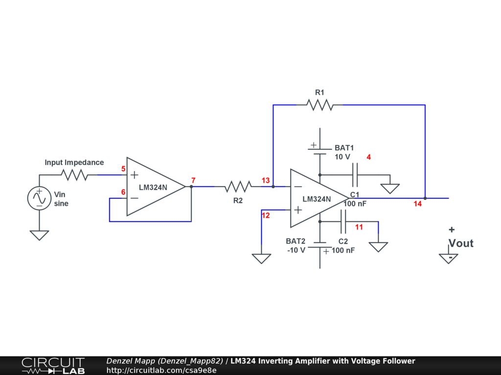
Circuit for LM324 Inverting Amplifier with Voltage Follower


Comments

Voltage follower added to reduce noise on output signal

by Denzel_Mapp82
April 25, 2015

Leave a Comment

Please sign in or create an account to comment.

Revision History

Only the circuit's creator can access stored revision history.