Created by
Created November 17, 2012
Last modified November 19, 2012
Tags op-amp   schmitt-trigger  

Summary

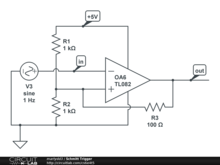
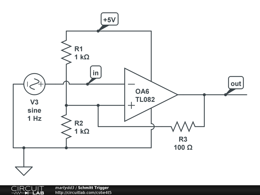
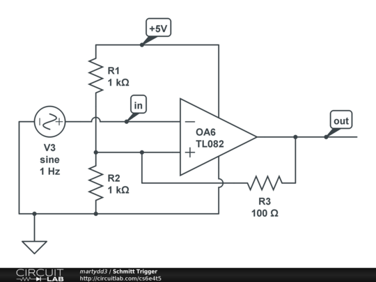
Schmitt Trigger based on op amp, using positive feedback.


Description

Upper and lower limits set with the following

Lower: Vsupply - (R1R2 / ( R3 (R1 + R2) + R1R2))

Upper: (R1R2 / ( R3 (R1 + R2) + R1R2))

DC input signal, 0V to 5V


Comments

No comments yet. Be the first!

Leave a Comment

Please sign in or create an account to comment.

Revision History

Only the circuit's creator can access stored revision history.