Created by
Created March 28, 2012
Last modified March 28, 2012
Tags diode   op-amp  

Summary

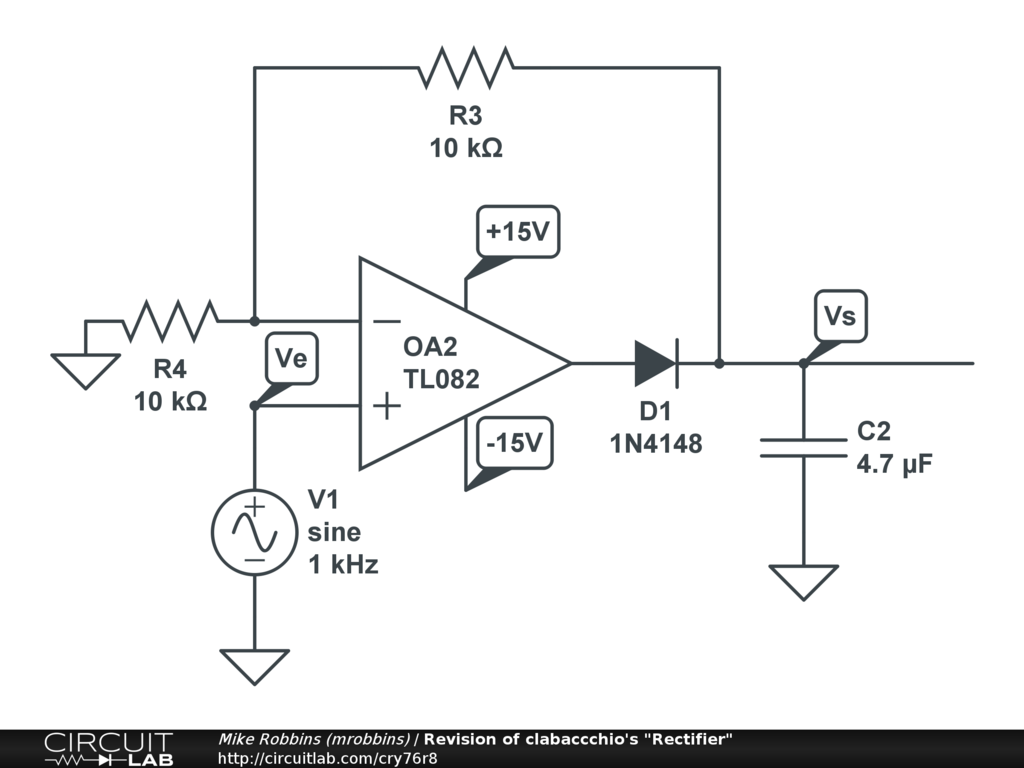
Op-amp and diode rectifier.


Description

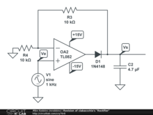
Original circuit: (from this discussion)

To see the simulation, click "Open in editor", "Simulate", "Time domain", "Run time domain analysis"

Changes made from original:

  1. Used the op-amp model with voltage rails. This is necessary because the op-amp is unable to maintain feedback condition when Ve is falling, and its output becomes saturated at the negative rail. (With the original circuit, the op-amp output isn't limited by any rails, and heads toward negative infinity as fast as the slew rate limit lets it.)
  2. Changed simulation length from 50ms down to 10ms, and the time step from 10us up to 20us, so that the simulation runs much faster while still showing the same results.

Comments

No comments yet. Be the first!

Leave a Comment

Please sign in or create an account to comment.

Revision History

Only the circuit's creator can access stored revision history.