Created by
Created June 08, 2019
Last modified May 06, 2020
Tags pedal  

Summary

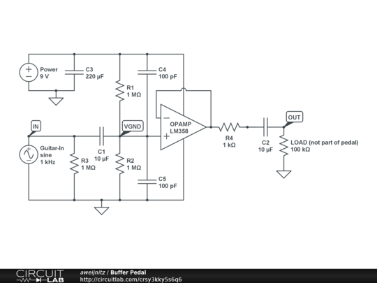
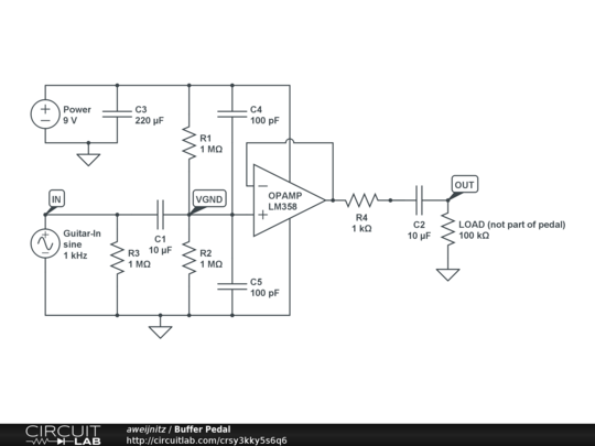
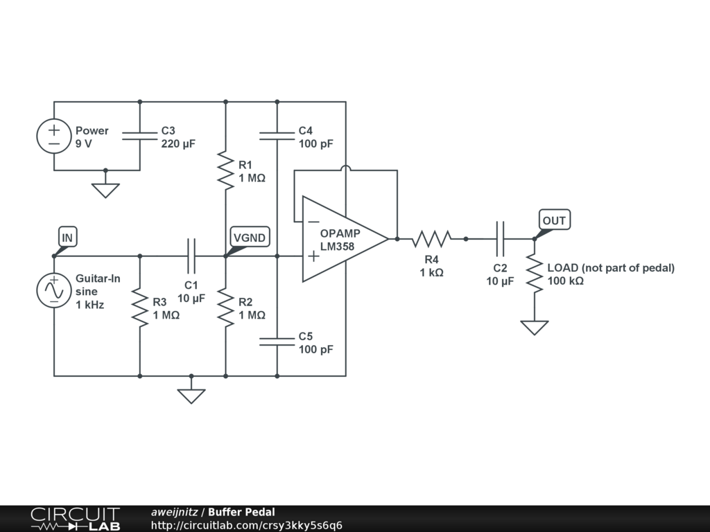
Basic transparent guitar buffer pedal


Description

Basic transparent guitar buffer


Comments

No comments yet. Be the first!

Leave a Comment

Please sign in or create an account to comment.

Revision History

Only the circuit's creator can access stored revision history.