Created by
Created February 19, 2013
Last modified February 19, 2013
Tags No tags.

Summary

Not provided.


Description

Not provided.


Comments

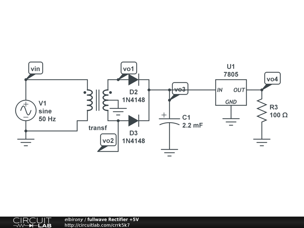
this is a circuit that convert from 220v AC into +5V DC using center tap transformer and a regulator 7805 the load which is the resistor 100 ohm is just for to show us the wave form of the o/p volt

by elbirony
February 19, 2013

Leave a Comment

Please sign in or create an account to comment.

Revision History

Only the circuit's creator can access stored revision history.