Created by
Created November 28, 2020
Last modified November 28, 2020
Tags No tags.

Summary

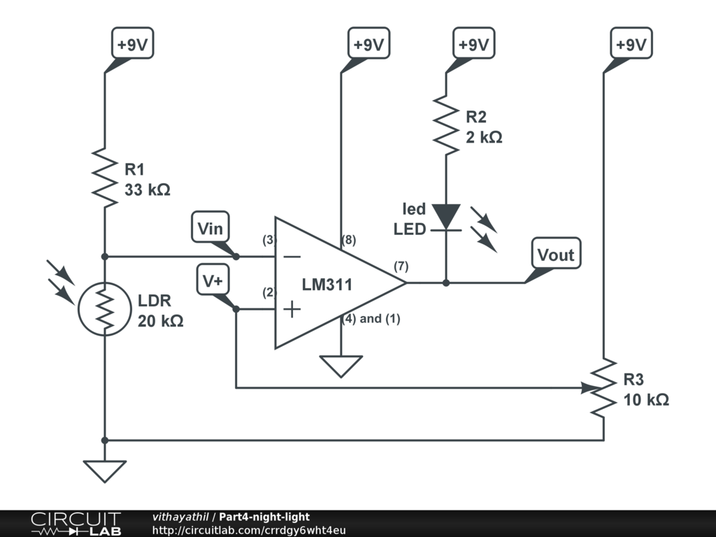
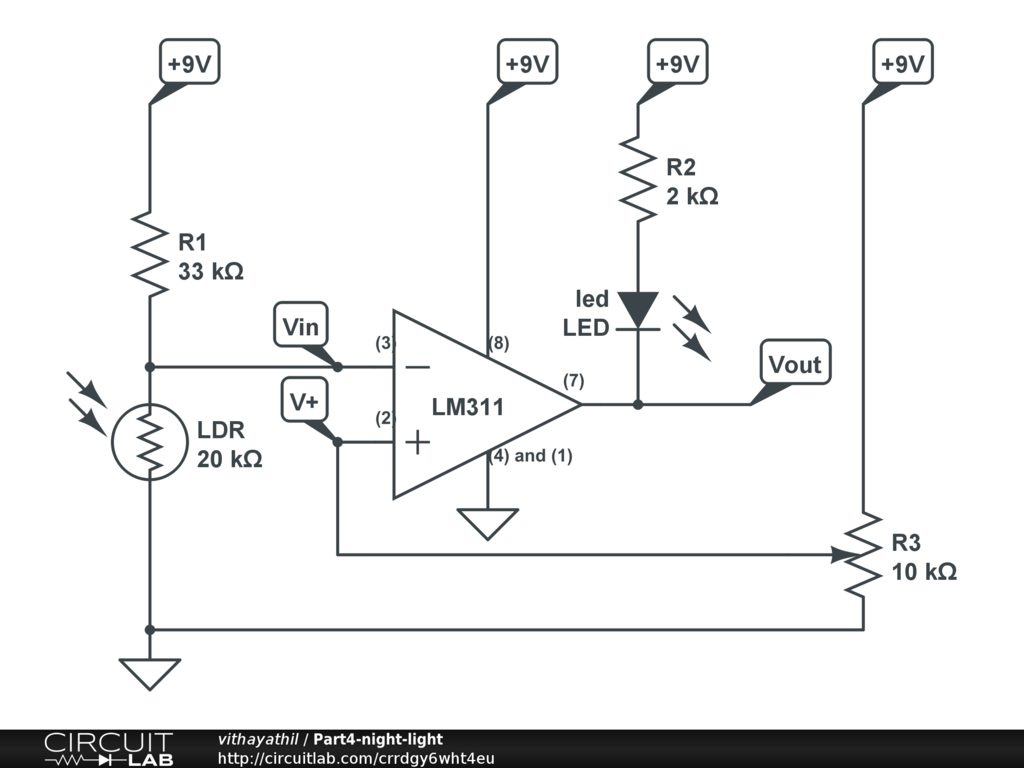
A night night circuit


Description

A night night circuit


Comments

No comments yet. Be the first!

Leave a Comment

Please sign in or create an account to comment.

Revision History

Only the circuit's creator can access stored revision history.