Created by
Created August 21, 2018
Last modified August 26, 2018
Tags No tags.

Summary

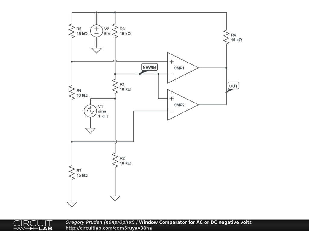
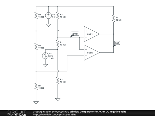
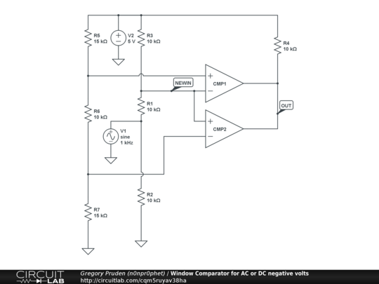
The Common Mode Voltage Range of most contemporary comparators do not include negative voltages below ground. These circuits demonstrate how to use them for this purpose.


Description

Not provided.


Comments

No comments yet. Be the first!

Leave a Comment

Please sign in or create an account to comment.

Revision History

Only the circuit's creator can access stored revision history.