Created by
Created February 21, 2013
Last modified March 11, 2015
Tags 7555   astable-oscillator   light-theremin   photoresistor  

Summary

Not provided.


Description

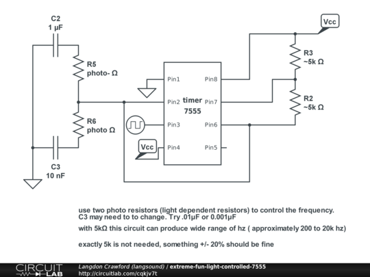
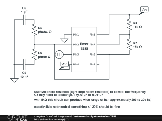
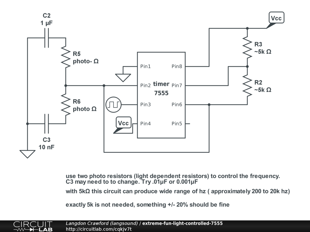
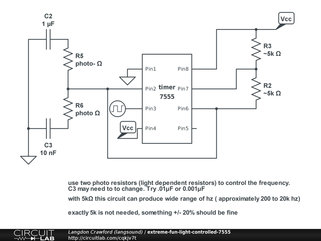
This circuit produces a wide range of audio frequencies. Play with light and shadows on the two photo resistors to produce swipes, strikes and mid range wobbles. For base ranges, increase the capacitance (C2&C3) or resistance (R2 and R3).


Comments

No comments yet. Be the first!

Leave a Comment

Please sign in or create an account to comment.

Revision History

Only the circuit's creator can access stored revision history.