Created by
Created June 28, 2013
Last modified June 28, 2013
Tags No tags.

Summary

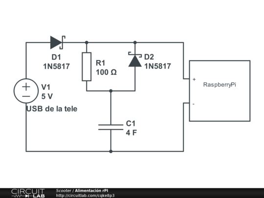
Supercap para mantener la alimentación unos segundos


Description

Not provided.


Comments

No comments yet. Be the first!

Leave a Comment

Please sign in or create an account to comment.

Revision History

Only the circuit's creator can access stored revision history.