Created by
Created March 12, 2020
Last modified March 21, 2020
Tags No tags.

Summary

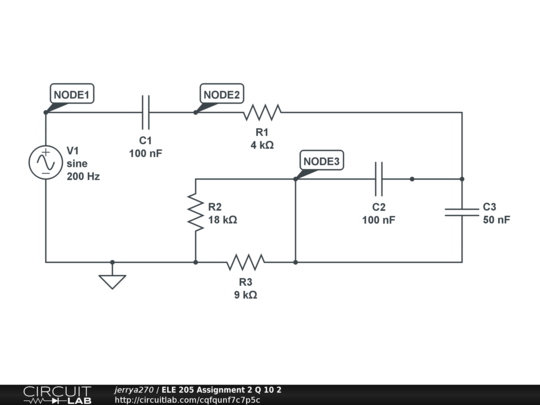
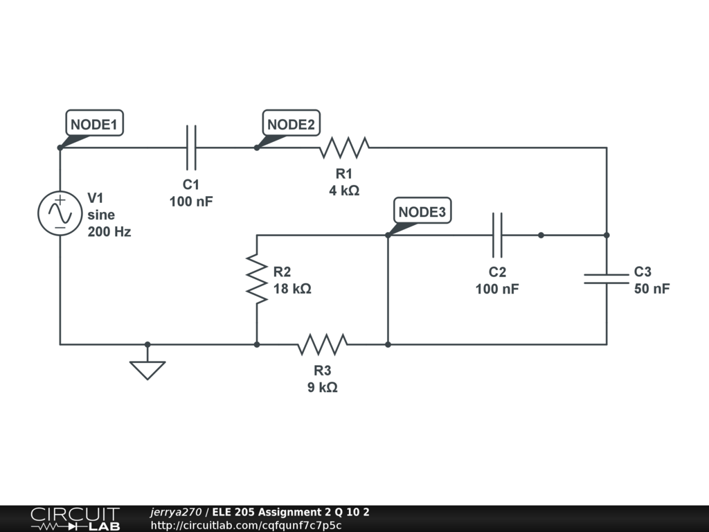
I am trying to get AC voltages and Phase Angles from the noted circuit .

I have a 250 VAC (RMS) , 200 Hz source , with a 60 nF Capacitor (Ceq) and a 10K Ohm resistor ( Req) in series .

I want to find voltages, currents, phase angles, etc, throughout the circuit , but I can't get the variables boxes to populate.

Thanks in advance Jerry


Description

Not provided.


Comments

Nothing wrong except you are looking at an hour when you should be looking at a 1/20th of a second. 200 Hz is pretty quick. With the time domain settings at 0, 10m, 100n seconds. I get nice sine waves with a different phase. I assume that's what you are looking for.

by wdbarker3
April 07, 2020

Leave a Comment

Please sign in or create an account to comment.

Revision History

Only the circuit's creator can access stored revision history.