Created by
Created April 14, 2013
Last modified April 14, 2013
Tags tc74   temperature-monitor   temperature-sensor  

Summary

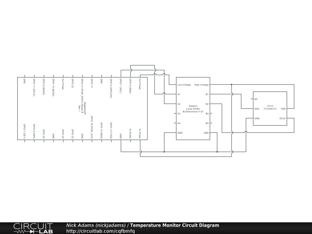
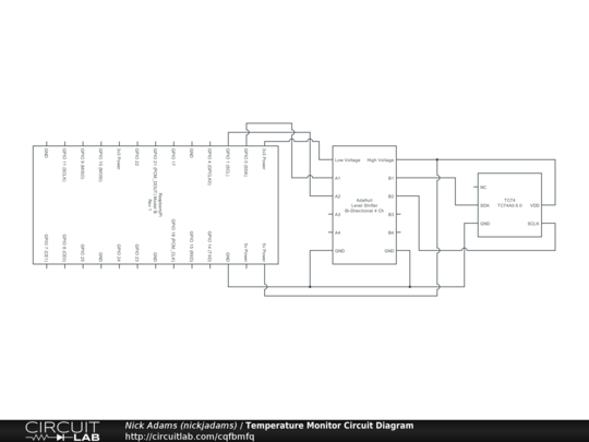
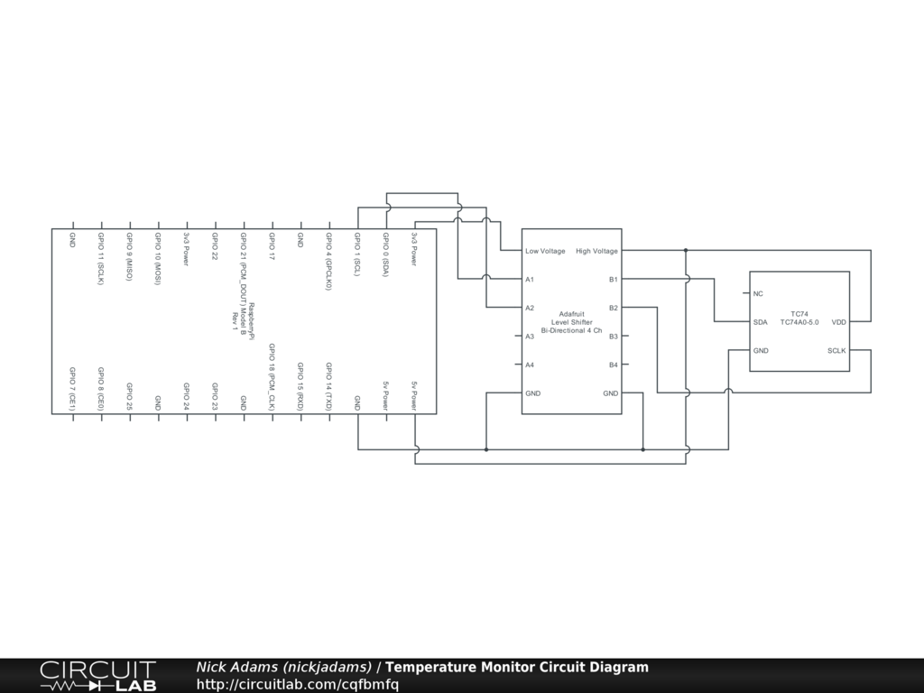
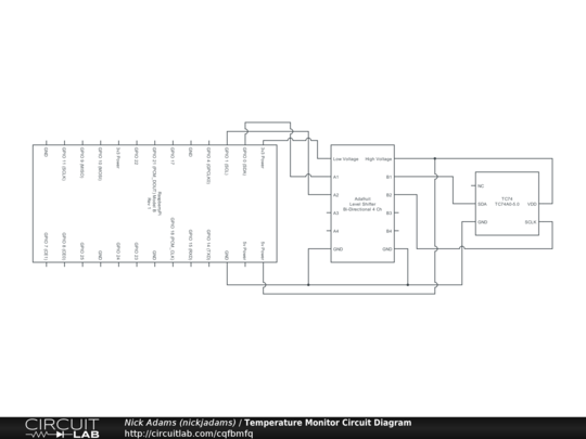
The circuit diagram for my temperature sensor.


Description

Not provided.


Comments

No comments yet. Be the first!

Leave a Comment

Please sign in or create an account to comment.

Revision History

Only the circuit's creator can access stored revision history.