Created by
Created April 20, 2016
Last modified April 23, 2016
Tags No tags.

Summary

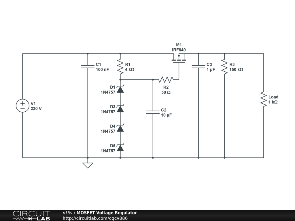
This Voltage Regulator Circuit is based on "W2UD's ARC 5 Transmitter Power Supply" Intended for oscillator and power amp. screen voltage supply. Voltage reduced to minimum recommended for proper transmitter operation.

Regulator optimized to receive unregulated input from Drake AC-4 Supply.


Description

This Voltage Regulator Circuit is based on "W2UD's ARC 5 Transmitter Power Supply" Intended for oscillator and power amp. screen voltage supply. Voltage reduced to minimum recommended for proper transmitter operation.

Regulator optimized to receive unregulated input from Drake AC-4 Supply.

AC-4 and Regulator to supply reduced voltages to operate ARC-5 receivers and transmitters.

Receiver requires 200 v @100ma

Transmitter OSC requires 200 v @ 20 ma (reduced from orig. specs)

Transmitter Power Amp Screen = 200 v 15 ma (reduced from orig. specs)

Transmitter Plate = 550v (To be reduced ???)


AC-4 Power Supply Output:

650 v @300ma avg, 500ma max, 10% regulation from 100ma to 500ma, max ripple less than 1%

250 v @175ma, 10% regulation from 150ma to 180ma, max ripple less than 1/4%


Will use Variac at AC input or divider resistor at output of AC-4 to achieve reduced voltages.

Regulator will primarily supply Transmitter Osc and Power Amp Screen.

Regulator will optionally also supply Receiver (if MOSFET Power reserve is adequate)

AC-4 will feed Transmitter Plate directly (through divider or Variac).


Regulator Requirement Scenarios:

1) Transmitter Osc and Screens only: 200v @ 20ma + 15ma = 35ma

2) Osc, Screens, and Receiver: 200v @ 35ma + 100ma = 135ma

Regulator Charateristics

**** Supply Voltage does affect Zener current

**** Load Does not affect Zener current

Zener IN4757: Po = 1 Watt, Zener Voltage = 51v, Iz =5.0 min/18 max. ma

w/230 v supply

Zener:= 6 ma, 306 mW

R1 (4000k) = 6 ma, 141 mW

R2 (480k) = 0

w/250 v supply

Zener: = 10.5 ma, 545 mW

R1 (4000k) = 10.48 ma, 440 mW

R2 (480k) = 0

**** Supply Voltage and Load affects MOSFET Power

MOSFET IRF840: 500 v, 8.0 amp., 44 Watt

Voltage at Load: w/ 230 v supply = 202 v

Voltage at Load: w/ 250 v supply = 204 v

*** W/ 200ma load, Power = 40 W (Conservative for Scenario 2 requirement)

W/230v Supply: MOSFET Power = 5.66w

W/250v Supply: MOSFET Power = 9.45w

*** W/ 100ma load, Power = 20 W ((Conservative for Scenario 1 requirement))

W/230v Supply: MOSFET Power = 2.8w

W/250v Supply: MOSFET Power = 4.75w


Conclusions:

Conservatively Keep supply voltage at about 230 volts.

Can consider simultanuous supply of receiver and transmitter osc and screens.

Limit load to 200 ma. (note rated max. output of 250v supply of AC-4 is 175ma)

R1 should be 1/2 to 1 watt.

Check performance.


Effective Regulation W/ constant 230 volt in = .1% (based on varying Load)

V Load @ 13.5ma =202.4v; V Load @ 202ma = 202.2v

Assuming AC-4 supply voltage is within acceptable output variation of 10%,

230v min/ 243max supplied to regulator with Load demand @200ma, Voltage at Load = 202.2v min/ 203.3v max

Max demand on supply = 210ma


Comments

No comments yet. Be the first!

Leave a Comment

Please sign in or create an account to comment.

Revision History

Only the circuit's creator can access stored revision history.