Created by
Created May 12, 2012
Last modified June 03, 2012
Tags senoidal-pwm  

Summary

Not provided.


Description

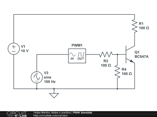
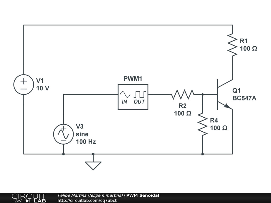
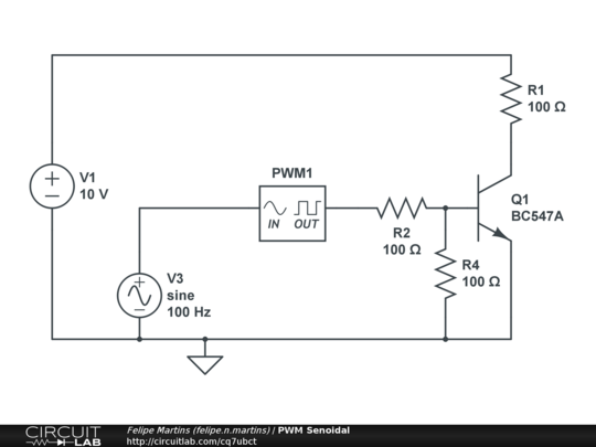
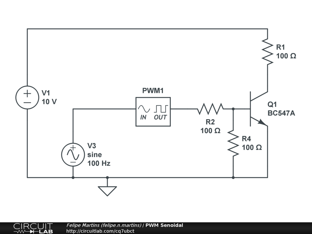
Simule o circuito e obtenha a forma de onda da tensão sobre o resistor R1. Altere o valor de frequência da fonte V3 e observe o que ocorre. Explique o funcionamento do circuito.


Comments

No comments yet. Be the first!

Leave a Comment

Please sign in or create an account to comment.

Revision History

Only the circuit's creator can access stored revision history.