Created by
Created August 15, 2012
Last modified August 15, 2012
Tags diode   xor  

Summary

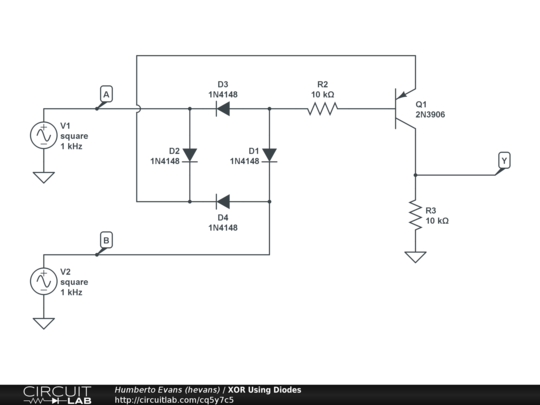
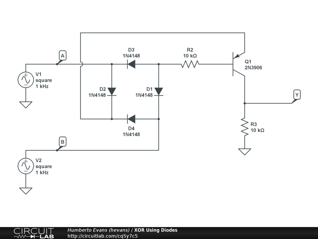
XOR circuit using diodes from EDNs Design Ideas.


Description

Run the time domain simulation to see the XOR in action. The inputs are offset square waves to demonstrate the XOR works as expected. Note in the plots that when A=B Y is logic low and when A != B Y is logic high. In a real application A and B would be driven by CMOS logic, and Y is can drive a CMOS digital input.

Read more about this circuit on EDNs Design Ideas http://www.edn.com/design/other/4373765/Perform-the-XOR-XNOR-function-with-a-diode-bridge-and-a-transistor.


Comments

No comments yet. Be the first!

Leave a Comment

Please sign in or create an account to comment.

Revision History

Only the circuit's creator can access stored revision history.