Created by
Created February 07, 2013
Last modified February 07, 2013
Tags amplifier  

Summary

Not provided.


Description

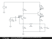
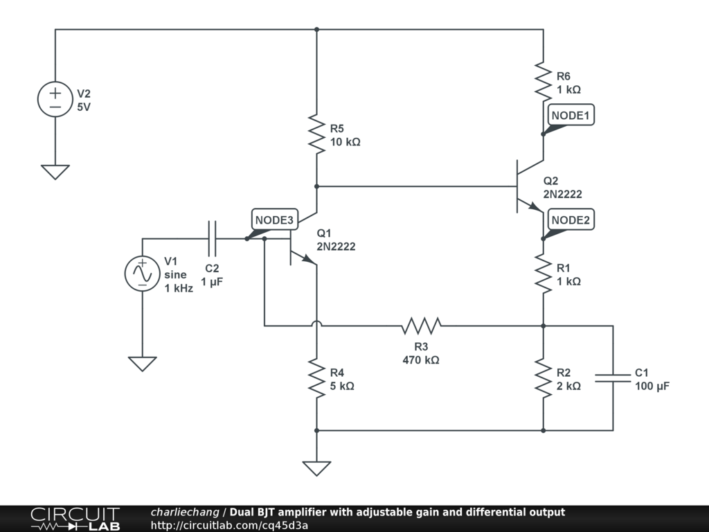
I want to use it for single end input and differential output audio amplifier, but the simulation result is unexpected.


Comments

The Simulation result of this circuit is very unusual...

by charliechang
February 07, 2013

Leave a Comment

Please sign in or create an account to comment.

Revision History

Only the circuit's creator can access stored revision history.