Created by
Created February 07, 2018
Last modified October 07, 2018
Tags No tags.

Summary

Not provided.


Description

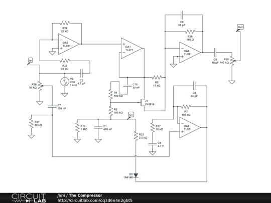
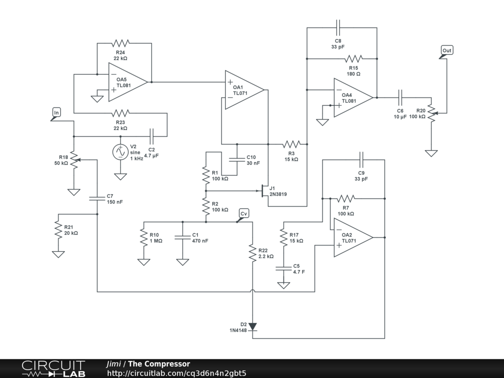
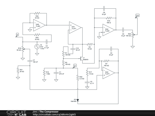
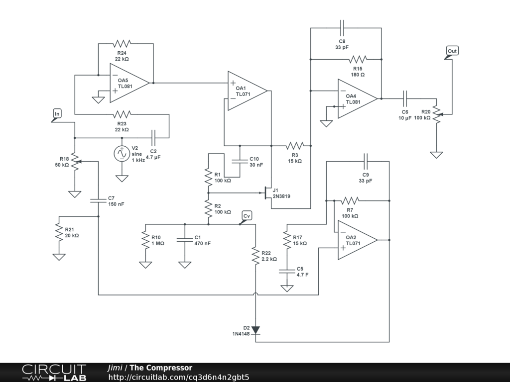
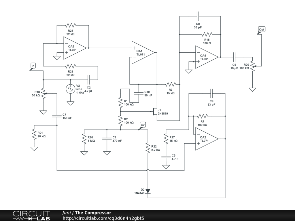
Take on a audio compressor.


Comments

No comments yet. Be the first!

Leave a Comment

Please sign in or create an account to comment.

Revision History

Only the circuit's creator can access stored revision history.