Created by
Created May 11, 2012
Last modified May 11, 2012
Tags No tags.

Summary

Not provided.


Description

Not provided.


Comments

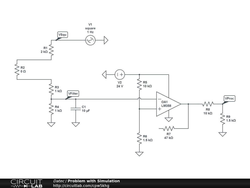
As soon as I connect R6 to R7, V1 stopps oscillating...

by Datec
May 11, 2012

Leave a Comment

Please sign in or create an account to comment.

Revision History

Only the circuit's creator can access stored revision history.