Created by
Created February 28, 2012
Last modified February 28, 2012
Tags No tags.

Summary

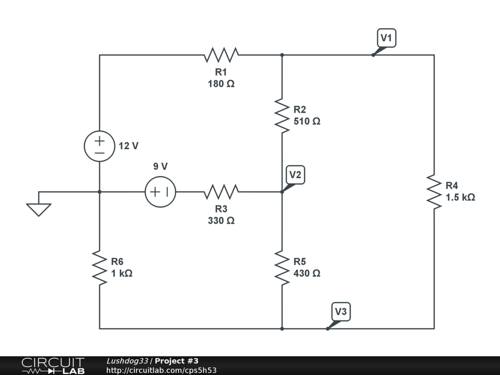
What is wrong with this circuit? It looks exactly like my one in the lab I just did but it says there is an error and that string is not a function. help please!


Description

Not provided.


Comments

No comments yet. Be the first!

Leave a Comment

Please sign in or create an account to comment.

Revision History

Only the circuit's creator can access stored revision history.