Created by
Created February 21, 2013
Last modified February 21, 2013
Tags No tags.

Summary

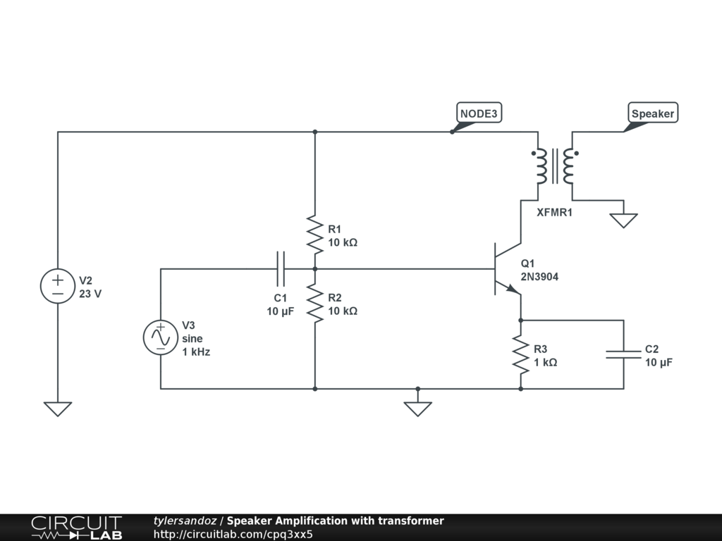
Final amplification stage in an audio amplifier design for inputs from 3.5mm headphone jack


Description

Not provided.


Comments

Need to add an 8 ohm load to simulate a speaker and have roughly 2.8 v across the load. having problems with ac source

by tylersandoz
February 21, 2013

Leave a Comment

Please sign in or create an account to comment.

Revision History

Only the circuit's creator can access stored revision history.