Created by
Created February 25, 2015
Last modified February 26, 2015
Tags No tags.

Summary

Not provided.


Description

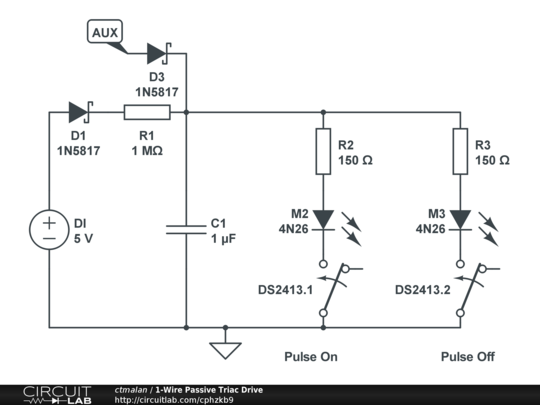
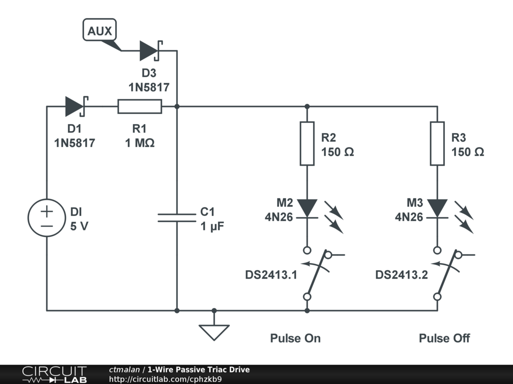
Part one of a 1-wire passively powered mains switch. See for part two.

Only the LED parts of the 4N26 opto-transistors are shown here. The DS2413 switches are used to pulse the LED on and off via the capacitor, The duty cycle is low so that the 5 uA passive power can recharge the capacitor after a pulse. One DS2413 switch must me closed and opened at a time to cause a transition in Part 2.

Please note that the circuit can optionally be powered with a separate 5 V supply but in this case the opto-coupled devices can drive the loads directly and part two can be omitted altogether.


Comments

No comments yet. Be the first!

Leave a Comment

Please sign in or create an account to comment.

Revision History

Only the circuit's creator can access stored revision history.