Created by
Created August 21, 2012
Last modified August 25, 2012
Tags lead-acid-battery  

Summary

Not provided.


Description


Comments

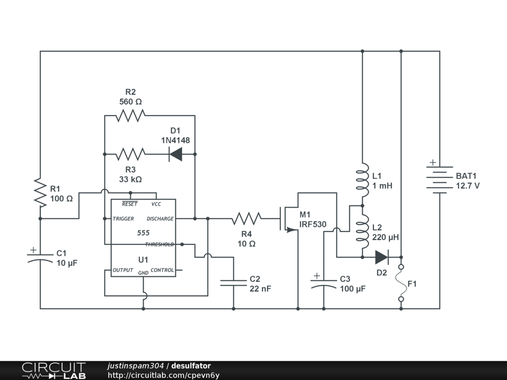
Modified circuit from http://home.comcast.net/~ddenhardt201263/desulfator/trevorandrews.gif

by justinspam304
August 21, 2012

Fuses must get expensive.

by Optionparty
August 22, 2012

I can try geting a free sample online. If you can figure out what I did wrong that would be great.

by justinspam304
August 25, 2012

Redrawn to simplify. https://www.circuitlab.com/circuit/yr82k8/justinspam304_desulfator/ From your comcast.com link I found the part number. Googled "S07K175" it's a "Varistor", not a fuse. I also found a discussion re: the component values. http://leadacidbatterydesulfation.yuku.com/topic/886/250-gain-in-pulse-amplitude-confirmed They suggest 940 mfd for your c3.

by Optionparty
August 27, 2012

I have added a diode to shunt C3 and keep it from going negative. This should improve the output.

by Optionparty
August 29, 2012

Leave a Comment

Please sign in or create an account to comment.

Revision History

Only the circuit's creator can access stored revision history.