Created by
Created October 27, 2025
Last modified October 30, 2025
Tags No tags.

Summary

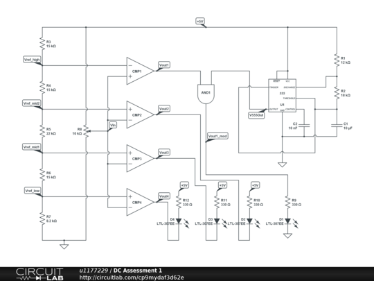
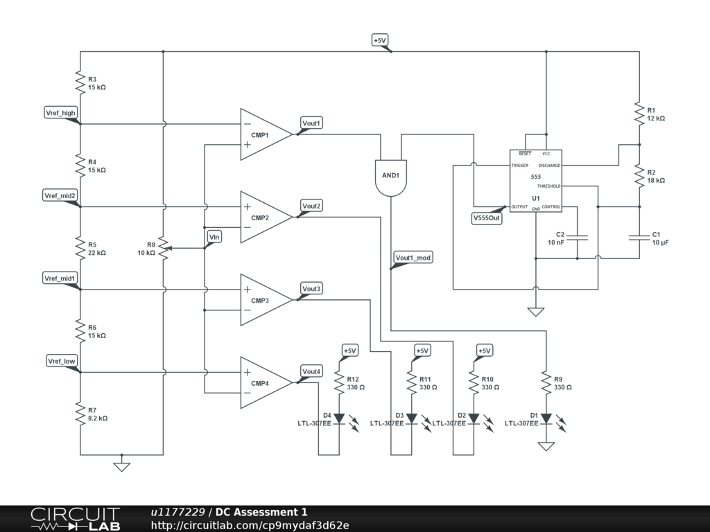
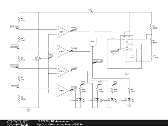
DC Circuits - Schematics, Analysis and Simulation Assessment - u1177229


Description

Not provided.


Comments

No comments yet. Be the first!

Leave a Comment

Adding comments has been disabled for this circuit.

Revision History

Only the circuit's creator can access stored revision history.