Created by
Created November 05, 2012
Last modified November 07, 2012
Tags No tags.

Summary

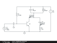
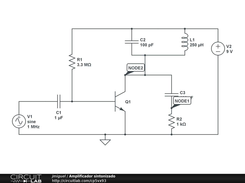
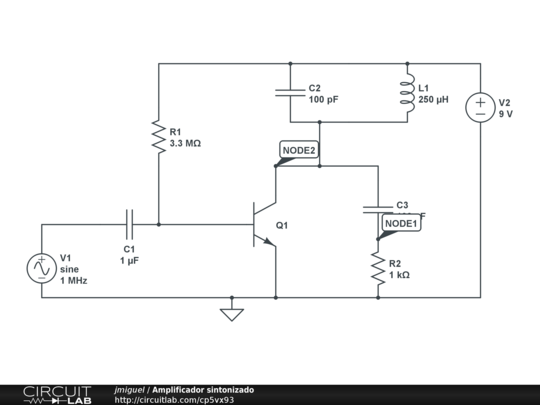
Amplificador sintonizado mediante un circuito tanque.


Description

Amplificador sintonizado construido en torno a un transistor bipolar.La bobina tiene 250 microH y un factor de calidad Q de 60 para frecuencias inferiores a 2MHz.El transistor se ha modelado con unos parĂ¡metros similares a los del BC238 modificando B,Br Rb y V Early.


Comments

No comments yet. Be the first!

Leave a Comment

Please sign in or create an account to comment.

Revision History

Only the circuit's creator can access stored revision history.