Created by
Created January 16, 2016
Last modified January 16, 2016
Tags No tags.

Summary

Not provided.


Description

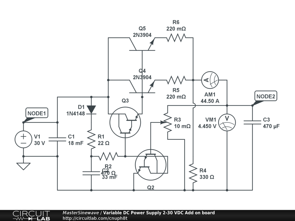
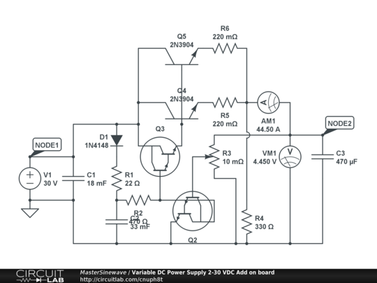
Created this to add-on to connect to a fixed output power supply and give me the flexibility of a variable.


Comments

No comments yet. Be the first!

Leave a Comment

Please sign in or create an account to comment.

Revision History

Only the circuit's creator can access stored revision history.