Created by
Created October 18, 2012
Last modified November 09, 2012
Tags No tags.

Summary

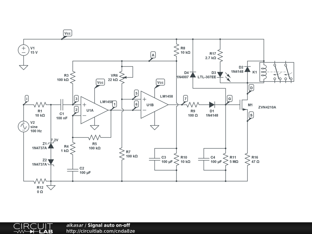
Signal Detecting Auto Power-on/off.
Inspired by Rod Eliott Project 38. htpp://sound.westhost.com


Description

Not provided.


Comments

No comments yet. Be the first!

Leave a Comment

Please sign in or create an account to comment.

Revision History

Only the circuit's creator can access stored revision history.