Created by
Created August 30, 2012
Last modified September 08, 2012
Tags No tags.

Summary

Not provided.


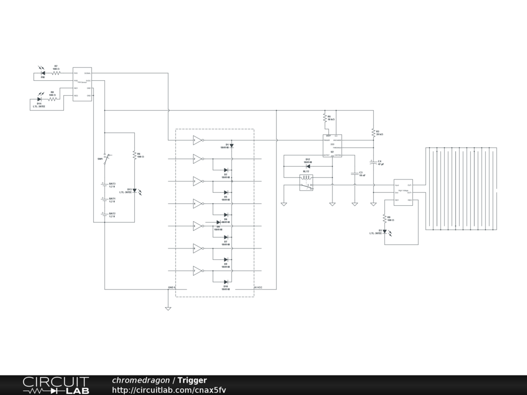
Description

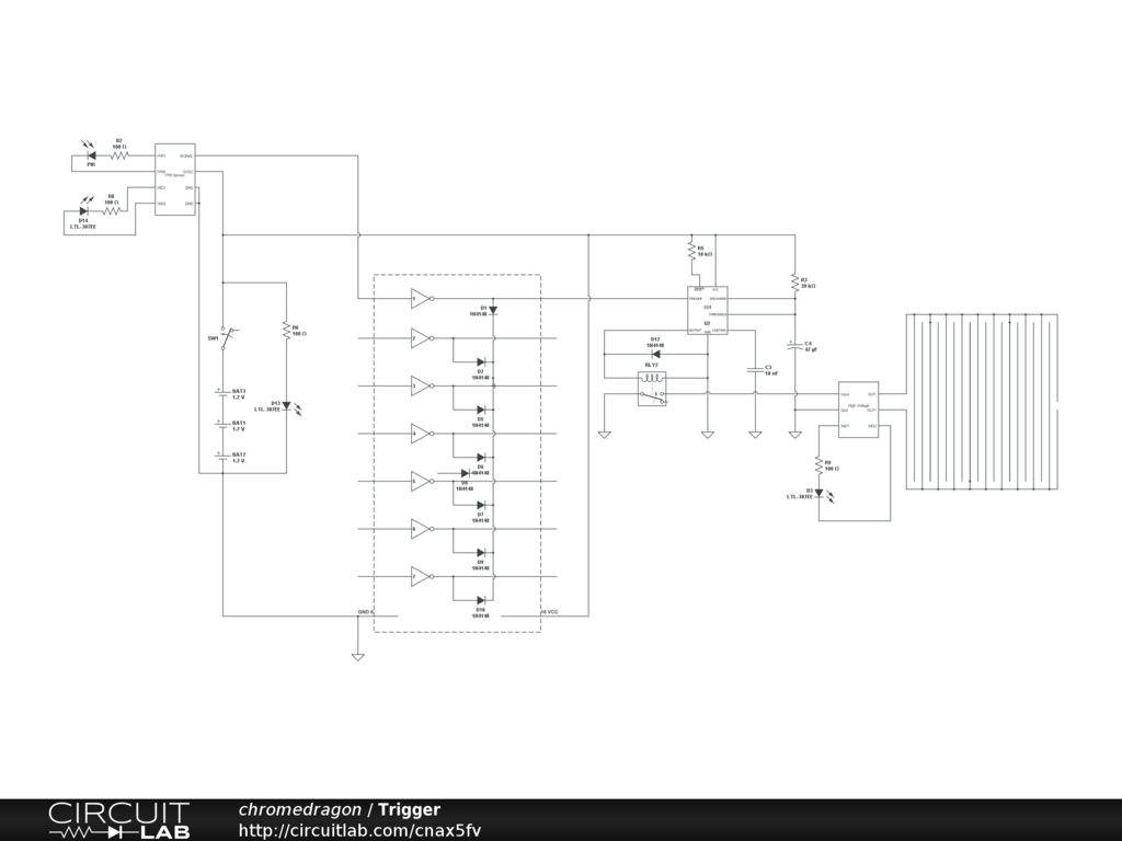
The circuit was created to deter stray animals from getting on the hood of my car.The PIR sensor circuit is off of a light sensor. Two things must happen to begin the circuit.It must be dark and there must be thermal movement. Once this happens, a 5VDC is present at the output of the sensor.

This 5vdc is inputted to a ULN2003 where the signal is inverted and a ground signal is available at the output. This ground is used to complete the power circuit for the 555 timer which activates the relay. Every time the relay energizes, the high voltage circuit has voltage on the output. This is indicated by the LED to prevent accidental touching.

To discharge to high voltage the pad serves as a means to complete the circuit.


Comments

No comments yet. Be the first!

Leave a Comment

Please sign in or create an account to comment.

Revision History

Only the circuit's creator can access stored revision history.