Created by
Created March 07, 2016
Last modified April 07, 2016
Tags No tags.

Summary

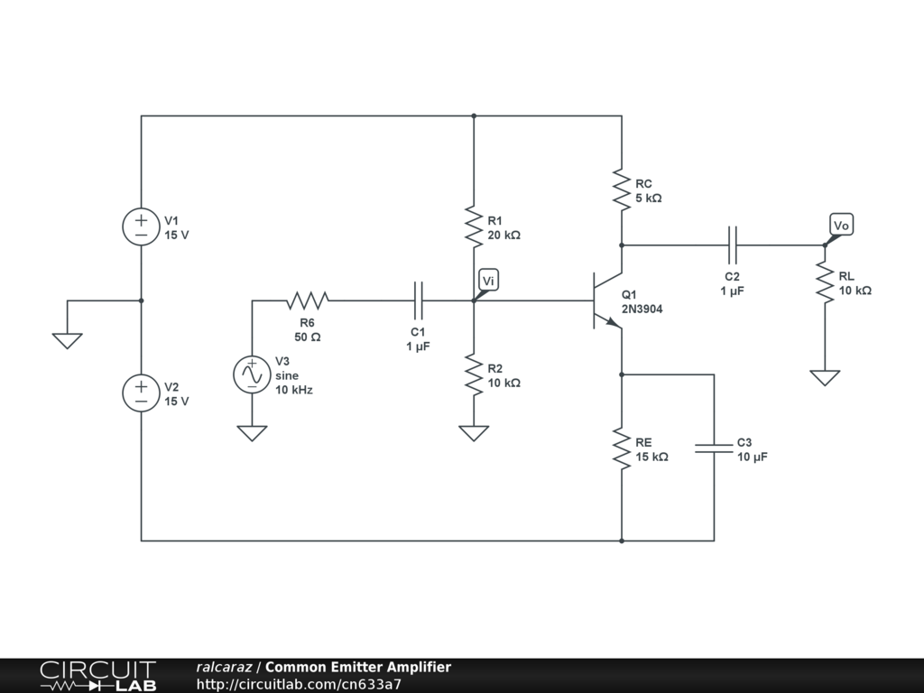
Common Emitter Amplifier with bias network


Description

Not provided.


Comments

No comments yet. Be the first!

Leave a Comment

Please sign in or create an account to comment.

Revision History

Only the circuit's creator can access stored revision history.